发表新主题 回复
 
查看全部 主题工具
旧 2020-11-07, 10:03     #1
七彩云南 七彩云南 当前离线
正式会员
等级: 四袋长老
级别:19 | 在线时长:471小时 | 升级还需:9小时级别:19 | 在线时长:471小时 | 升级还需:9小时级别:19 | 在线时长:471小时 | 升级还需:9小时级别:19 | 在线时长:471小时 | 升级还需:9小时
 
Uid: 578588
注册日期: 2017-08-31, 16:24
帖子: 373
感谢: 1
101 个帖子获得 242 次感谢
现金: 48金币
资产: 1033金币
声望: 10 七彩云南 向着好的方向发展
七彩云南 七彩云南 当前离线
正式会员
等级: 四袋长老
级别:19 | 在线时长:471小时 | 升级还需:9小时级别:19 | 在线时长:471小时 | 升级还需:9小时级别:19 | 在线时长:471小时 | 升级还需:9小时级别:19 | 在线时长:471小时 | 升级还需:9小时
 
Uid: 578588
注册日期: 2017-08-31, 16:24
帖子: 373
感谢: 1
101 个帖子获得 242 次感谢
现金: 48金币
资产: 1033金币
声望: 10 七彩云南 向着好的方向发展
默认   



CJK区缺U+9FF0~U+9FFC、CJK-B区缺U+2A6D7
七彩云南 当前离线   回复时引用此帖回复时引用此帖
右列会员因为此帖价值甚高向 七彩云南 表示感谢:
wangyu1314 (2020-11-07)
旧 2022-10-01, 23:07     #2
七彩云南 七彩云南 当前离线
正式会员
等级: 四袋长老
级别:19 | 在线时长:471小时 | 升级还需:9小时级别:19 | 在线时长:471小时 | 升级还需:9小时级别:19 | 在线时长:471小时 | 升级还需:9小时级别:19 | 在线时长:471小时 | 升级还需:9小时
 
Uid: 578588
注册日期: 2017-08-31, 16:24
帖子: 373
感谢: 1
101 个帖子获得 242 次感谢
现金: 48金币
资产: 1033金币
声望: 10 七彩云南 向着好的方向发展
七彩云南 七彩云南 当前离线
正式会员
等级: 四袋长老
级别:19 | 在线时长:471小时 | 升级还需:9小时级别:19 | 在线时长:471小时 | 升级还需:9小时级别:19 | 在线时长:471小时 | 升级还需:9小时级别:19 | 在线时长:471小时 | 升级还需:9小时
 
Uid: 578588
注册日期: 2017-08-31, 16:24
帖子: 373
感谢: 1
101 个帖子获得 242 次感谢
现金: 48金币
资产: 1033金币
声望: 10 七彩云南 向着好的方向发展
默认

主码 - 系统码表 混入了一个CJK-A
45EA 䗪 yaoj


主码 - 系统码表 混入了非汉字
_ gaxg
m² gyoy
m³ uyoy
© tskg
° yaci
± gqkg
‰ twkg
℃ rqya
∶ xxkg
☯ dslt
…… ilkg
── drkg

主码 - CJKExt_A-G 混入了非单字的符号和词语
#′ wv
#″ ti
#° ya
AA制 aarm
T型台 tgck
T恤 ttnt
U盘 uute


CJK区缺3字:9FFD~9FFF
CJK-B区缺2字:2A6DE~2A6DF
CJK-C区缺5字:2B735~2B739


偏旁部首区只有4个,似乎原意是都不要,可以删除
2E84 ⺄ nnll
2E8C ⺌ ihyt
2EB6 ⺶ udr
2EBB ⺻ vhgd


兼容区只有21字,没编齐

此帖于 2022-10-02 00:53 被 七彩云南 编辑.
七彩云南 当前离线   回复时引用此帖回复时引用此帖
旧 2022-10-02, 01:49     #3
七彩云南 七彩云南 当前离线
正式会员
等级: 四袋长老
级别:19 | 在线时长:471小时 | 升级还需:9小时级别:19 | 在线时长:471小时 | 升级还需:9小时级别:19 | 在线时长:471小时 | 升级还需:9小时级别:19 | 在线时长:471小时 | 升级还需:9小时
 
Uid: 578588
注册日期: 2017-08-31, 16:24
帖子: 373
感谢: 1
101 个帖子获得 242 次感谢
现金: 48金币
资产: 1033金币
声望: 10 七彩云南 向着好的方向发展
七彩云南 七彩云南 当前离线
正式会员
等级: 四袋长老
级别:19 | 在线时长:471小时 | 升级还需:9小时级别:19 | 在线时长:471小时 | 升级还需:9小时级别:19 | 在线时长:471小时 | 升级还需:9小时级别:19 | 在线时长:471小时 | 升级还需:9小时
 
Uid: 578588
注册日期: 2017-08-31, 16:24
帖子: 373
感谢: 1
101 个帖子获得 242 次感谢
现金: 48金币
资产: 1033金币
声望: 10 七彩云南 向着好的方向发展
默认

引用:
作者: wangyu1314 查看帖子
一些非单字符号是有意设置,便于快速打出。缺的那几个字倒是会补上,等CJKEXT_H 86版编码出来时一并补吧。谢谢指出。
了解了,符号建议放到相应的码表里面,不要混在汉字码表里面,基本区和扩展区也不要混在一起:)


单独给86版搞了个仓库,按Unicode字符分区排序,方便其他人校对和反馈问题
https://github.com/CNMan/UnicodeCJK-WuBi86
七彩云南 当前离线   回复时引用此帖回复时引用此帖
右列会员因为此帖价值甚高向 七彩云南 表示感谢:
wangyu1314 (2022-10-02)
旧 2022-10-02, 14:46     #4
七彩云南 七彩云南 当前离线
正式会员
等级: 四袋长老
级别:19 | 在线时长:471小时 | 升级还需:9小时级别:19 | 在线时长:471小时 | 升级还需:9小时级别:19 | 在线时长:471小时 | 升级还需:9小时级别:19 | 在线时长:471小时 | 升级还需:9小时
 
Uid: 578588
注册日期: 2017-08-31, 16:24
帖子: 373
感谢: 1
101 个帖子获得 242 次感谢
现金: 48金币
资产: 1033金币
声望: 10 七彩云南 向着好的方向发展
七彩云南 七彩云南 当前离线
正式会员
等级: 四袋长老
级别:19 | 在线时长:471小时 | 升级还需:9小时级别:19 | 在线时长:471小时 | 升级还需:9小时级别:19 | 在线时长:471小时 | 升级还需:9小时级别:19 | 在线时长:471小时 | 升级还需:9小时
 
Uid: 578588
注册日期: 2017-08-31, 16:24
帖子: 373
感谢: 1
101 个帖子获得 242 次感谢
现金: 48金币
资产: 1033金币
声望: 10 七彩云南 向着好的方向发展
默认

引用:
作者: wangyu1314 查看帖子
哦,你也搞了86版的,那就更好了,那我们就省事多了,等几天我就打包
误会了,我不会86五笔啊,只是整理一下:)
七彩云南 当前离线   回复时引用此帖回复时引用此帖
右列会员因为此帖价值甚高向 七彩云南 表示感谢:
wangyu1314 (2022-10-02)
旧 2022-10-03, 18:42     #5
七彩云南 七彩云南 当前离线
正式会员
等级: 四袋长老
级别:19 | 在线时长:471小时 | 升级还需:9小时级别:19 | 在线时长:471小时 | 升级还需:9小时级别:19 | 在线时长:471小时 | 升级还需:9小时级别:19 | 在线时长:471小时 | 升级还需:9小时
 
Uid: 578588
注册日期: 2017-08-31, 16:24
帖子: 373
感谢: 1
101 个帖子获得 242 次感谢
现金: 48金币
资产: 1033金币
声望: 10 七彩云南 向着好的方向发展
七彩云南 七彩云南 当前离线
正式会员
等级: 四袋长老
级别:19 | 在线时长:471小时 | 升级还需:9小时级别:19 | 在线时长:471小时 | 升级还需:9小时级别:19 | 在线时长:471小时 | 升级还需:9小时级别:19 | 在线时长:471小时 | 升级还需:9小时
 
Uid: 578588
注册日期: 2017-08-31, 16:24
帖子: 373
感谢: 1
101 个帖子获得 242 次感谢
现金: 48金币
资产: 1033金币
声望: 10 七彩云南 向着好的方向发展
默认

https://github.com/rime/rime-wubi 对比了一下,单字修改的有以下字符,3码和4码是不是考虑作为容错码保留?
另外rime官方这个五笔码表只到CJK-B,主楼是不是应该补充说明一下CJK-C/D/E的编码来源?

CJK-C 应是取自海峰五笔
CJK-D/E/F是 @river1010 编的
https://www.cnprint.org/bbs/showthread.php?t=187458
https://www.cnprint.org/bbs/showthread.php?t=264911
CJK-G是 @dingsir 编的
https://www.cnprint.org/bbs/showthread.php?t=327993
引用:
U+5DE5 工 aa
U+4E86 了 bn
U+6709 有 de
U+5728 在 dh
U+9F10 鼐 eh
U+4E00 一 gg
U+4E0A 上 hh
U+662F 是 jg
U+56FD 国 lg
U+53D1 发 nt
U+4EE5 以 ny
U+7684 的 rq
U+548C 和 tk
U+6211 我 tr
U+4EBA 人 ww
U+74E6 瓦 gny
U+52BC 劼 fkln
U+9EB8 麸 gtfw
U+7E9B 纛 gxgi
U+9EB4 麴 swwo

此帖于 2022-10-03 20:37 被 七彩云南 编辑.
七彩云南 当前离线   回复时引用此帖回复时引用此帖
旧 2022-10-03, 20:05     #6
七彩云南 七彩云南 当前离线
正式会员
等级: 四袋长老
级别:19 | 在线时长:471小时 | 升级还需:9小时级别:19 | 在线时长:471小时 | 升级还需:9小时级别:19 | 在线时长:471小时 | 升级还需:9小时级别:19 | 在线时长:471小时 | 升级还需:9小时
 
Uid: 578588
注册日期: 2017-08-31, 16:24
帖子: 373
感谢: 1
101 个帖子获得 242 次感谢
现金: 48金币
资产: 1033金币
声望: 10 七彩云南 向着好的方向发展
七彩云南 七彩云南 当前离线
正式会员
等级: 四袋长老
级别:19 | 在线时长:471小时 | 升级还需:9小时级别:19 | 在线时长:471小时 | 升级还需:9小时级别:19 | 在线时长:471小时 | 升级还需:9小时级别:19 | 在线时长:471小时 | 升级还需:9小时
 
Uid: 578588
注册日期: 2017-08-31, 16:24
帖子: 373
感谢: 1
101 个帖子获得 242 次感谢
现金: 48金币
资产: 1033金币
声望: 10 七彩云南 向着好的方向发展
默认

和 海峰五笔 9.5.2009.1(支持到CJK-C) 对比,缺失以下编码:


引用:
21180 U+52BC 劼 fkln
21457 U+53D1 发 ntyc
26783 U+689F 梟 tvgs
29926 U+74E6 瓦 gny
34107 U+853B 蔻 apfc
38757 U+9765 靥 dddd
39224 U+9938 餸 wyvp
40720 U+9F10 鼐 eh
40874 U+9FAA 龪 fhwi

131277 U+200CD 𠃍 nv
133833 U+20AC9 𠫉 dxhm
134126 U+20BEE 𠯮 kjf
134287 U+20C8F 𠲏 kwtf
七彩云南 当前离线   回复时引用此帖回复时引用此帖
旧 2022-10-10, 16:49     #7
七彩云南 七彩云南 当前离线
正式会员
等级: 四袋长老
级别:19 | 在线时长:471小时 | 升级还需:9小时级别:19 | 在线时长:471小时 | 升级还需:9小时级别:19 | 在线时长:471小时 | 升级还需:9小时级别:19 | 在线时长:471小时 | 升级还需:9小时
 
Uid: 578588
注册日期: 2017-08-31, 16:24
帖子: 373
感谢: 1
101 个帖子获得 242 次感谢
现金: 48金币
资产: 1033金币
声望: 10 七彩云南 向着好的方向发展
七彩云南 七彩云南 当前离线
正式会员
等级: 四袋长老
级别:19 | 在线时长:471小时 | 升级还需:9小时级别:19 | 在线时长:471小时 | 升级还需:9小时级别:19 | 在线时长:471小时 | 升级还需:9小时级别:19 | 在线时长:471小时 | 升级还需:9小时
 
Uid: 578588
注册日期: 2017-08-31, 16:24
帖子: 373
感谢: 1
101 个帖子获得 242 次感谢
现金: 48金币
资产: 1033金币
声望: 10 七彩云南 向着好的方向发展
默认

冰凌输入法 QQ群 881376754 网友86-JOHN编完CJK-H了
七彩云南 当前离线   回复时引用此帖回复时引用此帖
右列会员因为此帖价值甚高向 七彩云南 表示感谢:
wangyu1314 (2022-10-10)
旧 2022-10-11, 21:45     #8
七彩云南 七彩云南 当前离线
正式会员
等级: 四袋长老
级别:19 | 在线时长:471小时 | 升级还需:9小时级别:19 | 在线时长:471小时 | 升级还需:9小时级别:19 | 在线时长:471小时 | 升级还需:9小时级别:19 | 在线时长:471小时 | 升级还需:9小时
 
Uid: 578588
注册日期: 2017-08-31, 16:24
帖子: 373
感谢: 1
101 个帖子获得 242 次感谢
现金: 48金币
资产: 1033金币
声望: 10 七彩云南 向着好的方向发展
七彩云南 七彩云南 当前离线
正式会员
等级: 四袋长老
级别:19 | 在线时长:471小时 | 升级还需:9小时级别:19 | 在线时长:471小时 | 升级还需:9小时级别:19 | 在线时长:471小时 | 升级还需:9小时级别:19 | 在线时长:471小时 | 升级还需:9小时
 
Uid: 578588
注册日期: 2017-08-31, 16:24
帖子: 373
感谢: 1
101 个帖子获得 242 次感谢
现金: 48金币
资产: 1033金币
声望: 10 七彩云南 向着好的方向发展
默认

导出的码表有以下三个错误

40874 U+9FAA 龪 fhwi� 编码后面有字符\ufffd
200414 U+30EDE 𰻞 pwep� 编码后面有字符\ufffd
201215 U+311FF 𱇿 rqgvj 多了个r
七彩云南 当前离线   回复时引用此帖回复时引用此帖
右列会员因为此帖价值甚高向 七彩云南 表示感谢:
wangyu1314 (2022-10-22)
旧 2022-10-22, 23:02     #9
七彩云南 七彩云南 当前离线
正式会员
等级: 四袋长老
级别:19 | 在线时长:471小时 | 升级还需:9小时级别:19 | 在线时长:471小时 | 升级还需:9小时级别:19 | 在线时长:471小时 | 升级还需:9小时级别:19 | 在线时长:471小时 | 升级还需:9小时
 
Uid: 578588
注册日期: 2017-08-31, 16:24
帖子: 373
感谢: 1
101 个帖子获得 242 次感谢
现金: 48金币
资产: 1033金币
声望: 10 七彩云南 向着好的方向发展
七彩云南 七彩云南 当前离线
正式会员
等级: 四袋长老
级别:19 | 在线时长:471小时 | 升级还需:9小时级别:19 | 在线时长:471小时 | 升级还需:9小时级别:19 | 在线时长:471小时 | 升级还需:9小时级别:19 | 在线时长:471小时 | 升级还需:9小时
 
Uid: 578588
注册日期: 2017-08-31, 16:24
帖子: 373
感谢: 1
101 个帖子获得 242 次感谢
现金: 48金币
资产: 1033金币
声望: 10 七彩云南 向着好的方向发展
默认

引用:
作者: wangyu1314 查看帖子
今日发布v423.268,解决前期发现的问题,并重点支持unicode 15.0.0,程序比较了进行比较大的变动,将每个平面做一个码表,这样便于及时修改,因为编码太多,用的机会太少,错误肯定是能够的,请大家下载测试,发现问题请及时反馈。
同时感谢 @七彩云南 @yimen @river1010 等朋友的支持,同时特别感谢网友 JOHN(QQ号15756988)提供的CJKExt_H平面的86版五笔编码,没有菜是不会有宴席的。
终于又更新了
两个概念厘清一下:)
平面(Plane)
https://en.wikipedia.org/wiki/Plane_(Unicode)
有0-16共17个平面,目前启用0,1,2,3,14,15,16平面,每个平面2^16(65536)个码位。


区段(Block)
https://en.wikipedia.org/wiki/Unicode_block
Unicode 15.0.0 定义了327个区段
https://www.unicode.org/Public/UCD/l...ucd/Blocks.txt
七彩云南 当前离线   回复时引用此帖回复时引用此帖
右列会员因为此帖价值甚高向 七彩云南 表示感谢:
wangyu1314 (2022-10-23)
旧 2022-11-22, 15:40     #10
七彩云南 七彩云南 当前离线
正式会员
等级: 四袋长老
级别:19 | 在线时长:471小时 | 升级还需:9小时级别:19 | 在线时长:471小时 | 升级还需:9小时级别:19 | 在线时长:471小时 | 升级还需:9小时级别:19 | 在线时长:471小时 | 升级还需:9小时
 
Uid: 578588
注册日期: 2017-08-31, 16:24
帖子: 373
感谢: 1
101 个帖子获得 242 次感谢
现金: 48金币
资产: 1033金币
声望: 10 七彩云南 向着好的方向发展
七彩云南 七彩云南 当前离线
正式会员
等级: 四袋长老
级别:19 | 在线时长:471小时 | 升级还需:9小时级别:19 | 在线时长:471小时 | 升级还需:9小时级别:19 | 在线时长:471小时 | 升级还需:9小时级别:19 | 在线时长:471小时 | 升级还需:9小时
 
Uid: 578588
注册日期: 2017-08-31, 16:24
帖子: 373
感谢: 1
101 个帖子获得 242 次感谢
现金: 48金币
资产: 1033金币
声望: 10 七彩云南 向着好的方向发展
默认

引用:
作者: wangyu1314 查看帖子
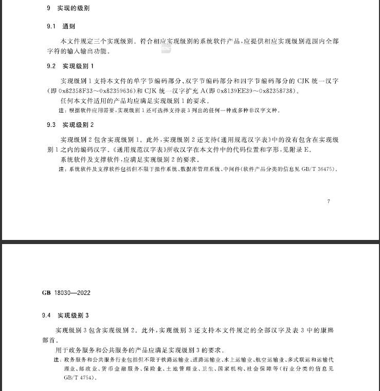
没有相应的实现字库,再强悍的标准也只是空中楼阁,我就看2023年8月微软会不会在windows字体里达到这个标准。
操作系统只要求实现级别2,即20,976CJK+6,582CJK-A+剩余196个《通用规范汉字表》中的汉字(36CJK-B+44CJK-C+8CJK-D+108CJK-E)


微软雅黑目前缺43字,应该不难补齐:)
上传的缩略图
点击图片以查看大图

图片名称:	GB18030-2022Level123.png
查看次数:	2189
文件大小:	48.8 KB
文件 ID :	475091  

七彩云南 当前离线   回复时引用此帖回复时引用此帖
旧 2022-11-23, 19:29     #11
七彩云南 七彩云南 当前离线
正式会员
等级: 四袋长老
级别:19 | 在线时长:471小时 | 升级还需:9小时级别:19 | 在线时长:471小时 | 升级还需:9小时级别:19 | 在线时长:471小时 | 升级还需:9小时级别:19 | 在线时长:471小时 | 升级还需:9小时
 
Uid: 578588
注册日期: 2017-08-31, 16:24
帖子: 373
感谢: 1
101 个帖子获得 242 次感谢
现金: 48金币
资产: 1033金币
声望: 10 七彩云南 向着好的方向发展
七彩云南 七彩云南 当前离线
正式会员
等级: 四袋长老
级别:19 | 在线时长:471小时 | 升级还需:9小时级别:19 | 在线时长:471小时 | 升级还需:9小时级别:19 | 在线时长:471小时 | 升级还需:9小时级别:19 | 在线时长:471小时 | 升级还需:9小时
 
Uid: 578588
注册日期: 2017-08-31, 16:24
帖子: 373
感谢: 1
101 个帖子获得 242 次感谢
现金: 48金币
资产: 1033金币
声望: 10 七彩云南 向着好的方向发展
默认

引用:
作者: wangyu1314 查看帖子
好啊,我就等windows的政府版了。
我猜到时候即使是政府版操作系统也不会自带支持GB18030-2022实现级别3的字体,而是类似人口信息那种需要另外安装的;即使有也只是最多支持Unicode 12.1.0(到CJK-F),不会支持Unicode 15.0.0。
七彩云南 当前离线   回复时引用此帖回复时引用此帖
旧 2025-09-17, 23:23     #12
七彩云南 七彩云南 当前离线
正式会员
等级: 四袋长老
级别:19 | 在线时长:471小时 | 升级还需:9小时级别:19 | 在线时长:471小时 | 升级还需:9小时级别:19 | 在线时长:471小时 | 升级还需:9小时级别:19 | 在线时长:471小时 | 升级还需:9小时
 
Uid: 578588
注册日期: 2017-08-31, 16:24
帖子: 373
感谢: 1
101 个帖子获得 242 次感谢
现金: 48金币
资产: 1033金币
声望: 10 七彩云南 向着好的方向发展
七彩云南 七彩云南 当前离线
正式会员
等级: 四袋长老
级别:19 | 在线时长:471小时 | 升级还需:9小时级别:19 | 在线时长:471小时 | 升级还需:9小时级别:19 | 在线时长:471小时 | 升级还需:9小时级别:19 | 在线时长:471小时 | 升级还需:9小时
 
Uid: 578588
注册日期: 2017-08-31, 16:24
帖子: 373
感谢: 1
101 个帖子获得 242 次感谢
现金: 48金币
资产: 1033金币
声望: 10 七彩云南 向着好的方向发展
默认

新世纪五笔编码已适配2025年9月9日发布的Unicode 17.0.0,支持输入已入U的102998个CJK汉字,RIME码表仓库也已同步更新。
https://github.com/CNMan/UnicodeCJK-WuBi06
https://github.com/CNMan/rime-data
使用过程中若发现任何问题,请及时反馈到cnnexus5x@gmail.com以便修正,谢谢。


字体推荐使用遍黑体或文津宋体,当前版本均可显示Unicode 17.0.0全部CJK汉字。
https://github.com/Fitzgerald-Porthm...egg/Plangothic
https://github.com/takushun-wu/WenJinMincho
七彩云南 当前离线   回复时引用此帖回复时引用此帖
右列 2 位会员因为此帖价值甚高向 七彩云南 表示感谢:
dingsir (2025-09-25), wangyu1314 (2025-09-18)
发表新主题 回复


发帖规则
不可以发表主题
不可以回复帖子
不可以上传附件
不可以编辑自己的帖子

论坛启用 vB 代码
论坛启用 表情图标
论坛启用 [IMG] 代码
论坛禁用 HTML 代码


律师声明:本站内容,均具有版权,未经书面授权,禁止转载,严禁镜像,违者承担一切后果!

所有时间均为 +8, 现在的时间是 2025-11-30 21:09.

Powered by vBulletin® Version 3.8.12 by vBS
Copyright ©2000 - 2025, vBulletin Solutions, Inc.
 
Copyright © 2004-2022